03.08.2020 13:04
для всіх
4251
    
  3 | 3  
 © Дистанційне Навчання З Фізики

Розв’язування задач з теми: Послідовне і паралельне з’єднання провідників

Розв’язування задач з теми: Послідовне і паралельне з’єднання провідників 11 клас

Мета онлайн уроку: закріпити знання під час очного або дистанційного навчання з теми «Послідовне і паралельне з’єднання провідників»; продовжити формування вмінь і навичок учнів розв’язувати якісні та кількісні фізичні задачі, застосовуючи набуті знання

Освіта – це не час, освіта – це зусилля.
Заповідь студентів Гарвардського університету

Слайд 1

Актуалізація опорних знань. Перевірка знань

Пройдіть тест з теми «Послідовне і паралельне з’єднання провідників», щоб пригадати пройдений матеріал перед застосуванням набутих знань при розв’язуванні задач. Тест побудований на основі контрольних запитань параграфу.

Тест "Послідовне і паралельне з’єднання провідників"

Контрольні запитання до онлайн уроку "Послідовне і паралельне з’єднання провідників" під час очного або дистанційного навчання.

Слайд 2

Застосування набутих знань по темі «Послідовне і паралельне з’єднання провідників»

Опрацьовуємо задачі в робочих зошитах. Якщо щось не виходить, значить треба ще раз пройти пройдені теми про «електричний струм» та «послідовне і паралельне з’єднання провідників».

Слайд 3

Якісні задачі

Задача 1.

В класі чи у вашій кімнаті майже усі електричні прилади з’єднані паралельно. А який завжди ввімкнено послідовно?

Задача про клас

Слайд 4

Задача 2.

Як знайти пошкоджену електричну лампу в новорічній гірлянді? Можливо, існує кілька способів?

Задача про гірлянду

Слайд 5

Задача 3.

Чи можна дві лампочки на 127 В ввімкнути в мережу 220 В? Як це зробити?

Задача про дві електричні лампочки

Слайд 6

Задача 4.

Якщо мідний дріт розтягнути, щоб він став в два рази довший та в два рази тонший, як зміниться його опір?

Задача про мідний дріт

Слайд 7

Кількісні задачі

Задача 5.

Мінімальний опір людини приблизно рівний 1 кОм. Обчисліть мінімальну напругу, яка може стати смертельно небезпечною, якщо мінімальна порогова фібриляційна (та, яка викликає зупинку серця) сила струму для змінної напруги рівна 80 мА.

Підказка: Використовуємо закон Ома.


Задача про небезпечний струм 

Слайд 8

Задача 6.

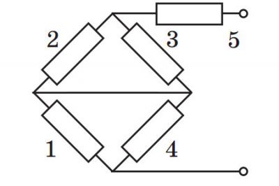
В коло зі змішаним з’єднанням підключено 5 резисторів з опорами: R1= R4=1 Ом, R2= R3=2 Ом, R5=5 Ом. Обчисліть загальний опір, а також напругу та силу струму на кожному з резисторів, якщо сила струму на вході в коло рівна 2 А.

Підказка: Пригадуємо залежність напруги, сили струму та опору при паралельному та послідовному з’єднані провідників, адже в задачі ми маємо мішане з’єднання. Також для розв’язання знадобиться закон Ома. Обов’язково замальовуємо схему в робочому зошиті, для зручності, краще всі резистори намалювати паралельно.

Мішане з’єднання провідників

Слайд 9

Домашнє завдання

Вправи до онлайн уроку «Розв’язування задач з теми: Послідовне і паралельне з’єднання провідників», які вкаже ваш учитель фізики.

Наприклад, Вправа 2, завдання 6, 7 за підручником «Фізика 11 клас, В. Г. Бар’яхтар, С. О. Довгий».


Запрошуємо школярів та вчителів приєднатися до спільноти Facebook "Дистанційне навчання: Фізика":

Перейти на сторінку в ФБ


Дистанційне Навчання З Фізики цікавиться

  • Дистанційне Навчання З ФізикиМаєте питання, пропозиції або помітили помилку? Напишіть нам та ставте лайк!
  • Задонатити
  • Добровільну фінансову допомогу на розвиток проекту у вигляді довільної суми коштів, яка Вас не обтяжує, можна швидко надіслати за вказаним під кнопкою "Задонатити" посиланням

Візьміть участь в обговоренні

+++ +++
  • Зберегти, як скаргу
Не знайдено або поки відсутні!