Послідовне і паралельне з’єднання провідників. Шунти і додаткові опори
Мета онлайн уроку: закріпити та поглибити знання під час очного або дистанційного навчання про закономірності, що існують у колах з послідовним і паралельним з’єднаннями провідників; ознайомити учнів з методами розширення меж вимірювання амперметра та вольтметра; формування вміння обчислювати параметри простих комбінованих з’єднань
А. Ейншейн
Актуалізація опорних знань. Перевірка знань
Пройдіть тест з попереднього уроку «Електричний струм», щоб пригадати пройдений матеріал.
Тест "Електричний струм"
Дайте усні (при дистанційному навчанні – усі письмові, при очному – лише 3, 4 пишемо) відповіді на питання за матеріалами з 8 класу «Послідовне та паралельне з’єднання», щоб актуалізувати потрібні знання.
Фронтальна бесіда
1. Що таке послідовне з’єднання провідників?
2. Що таке паралельне з’єднання провідників?
3. Запишіть формули для визначення загальної напруги U, сили струму I та опору R при послідовному з’єднання двох опорів.
4. Запишіть формули для визначення загальної напруги U, сили струму I та опору R при паралельному з’єднання двох опорів.
Тепер дайте відповіді на питання тесту для учнів 8 класу по темі «Паралельне та послідовне з’єднання», щоб остаточно пригадати пройдений три роки тому матеріал.
Тест "Послідовне й паралельне з’єднання провідників"
Вивчення нового матеріалу «Послідовне і паралельне з’єднання провідників. Шунти і додаткові опори»
Опрацьовуємо дистанційно параграф «Послідовне і паралельне з’єднання провідників. Шунти і додаткові опори» §2 за підручником «Фізика 11 клас, В. Г. Бар’яхтар, С. О. Довгий». Пишемо конспект.
Але розпочати варто з перегляду відео-уроку по темі.


Послідовне з’єднання провідників
З’єднання провідників називають послідовним, якщо воно не містить розгалужень, тобто провідники розташовані послідовно один за одним.
Паралельне з’єднання провідників
З’єднання провідників називають паралельним, якщо для проходження струму є два чи більше шляхів — віток, а всі ці вітки мають одну пару спільних точок — вузлів.
Шунт
Шунт — резистор, який паралельно приєднують до амперметра з метою збільшити верхню межу вимірювання амперметра.
Додатковий опір
Додатковий опір — резистор, який послідовно приєднують до вольтметра з метою збільшити верхню межу вимірювання вольтметра.
Закріплення набутих знань
Розглянемо задачу з п. 4 «Учимося розв’язувати задачі» з підручника на сторінці 12 та проаналізуємо розв’язок.
Розв’язування задач
Тепер закріпимо знання, розв’язавши наступну задачу.
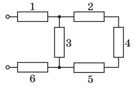
Задача 1 (Задача з підручника: Вправа 2, №5)
Визначте загальний опір R ділянки кола, якщо R1=R2=R5=R6=3 Ом, R3=20 Ом, R4=24 Ом. Чому дорівнює сила струму в кожному резисторі, якщо до ділянки кола прикладена напруга 36 B?
Підказка: Ця задача аналогічна до задачі з п.4 «Учимося розв’язувати задачі» §2.
Домашнє завдання
Вправи до онлайн уроку «Послідовне і паралельне з’єднання провідників. Шунти і додаткові опори», які вкаже ваш учитель фізики.
Наприклад, Вправа 2, завдання 2, 3, 4 за підручником «Фізика 11 клас, В. Г. Бар’яхтар, С. О. Довгий». Також законспектуйте задачу з п. 4 «Учимося розв’язувати задачі» з підручника на сторінці 12, яку розглянули під час вивчення теми.
