Вправа № 2
11 кл, фізика, Бар’яхтар, ДовгийРозв’язки задач з Вправи № 2 за підручником фізика 11 клас (В. Г. Бар’яхтар, Ф. Я. Божинова, С. О. Довгий, О. О. Кірюхіна). Подані відповіді та відео-підказки до завдань (1, 2, 3, 4, 5, 6, 7, 8) допоможуть перевірити, чи правильно було виконане домашнє завдання.
Щоб отримати повний доступ до відповідей ГДЗ без обмежень спочатку підпишіться на youtube-канал "Дано:"
Підписатися на ДаноПам’ятай, подані розв’язки з ГДЗ (Готові Домашні Завдання) треба використовувати лише як підказки.
Вправа № 2 до §2 «Послідовне і паралельне з’єднання провідників. Шунти і додаткові опори»
1. Розгляньте рисунок і визначте: які прилади зображено; для вимірювання якої фізичної величини призначений кожен прилад; якою є верхня межа вимірювання кожного приладу.
Відповідь:
Зліва розміщений міліамперметр. Він вимірює силу струму. Верхня межа вимірювання рівна 50 мА, тобто 0.05 А.
Справа розміщений вольтметр. Він вимірює напругу. Верхня межа вимірювання рівна 40 В.
2. Як, на вашу думку, з’єднані лампи в одній вітці ялинкової гірлянди? з’єднані різні вітки гірлянди? Для чого в гірляндах застосовують кілька віток ламп?
Відповідь:
У вітці лампочки з’єднуються послідовно, що зменшити напругу на кожній із них. Самі вітки з’єднуються паралельно, щоб при перегоранні однієї лампи не світилась лиш одна вітка, а не вся гірлянда повністю.
3. Чому споживачі електричного струму, якими ми користуємося в побуті, зазвичай розраховані на однакову напругу (220 В)?
Відповідь:
Тому що уся мережа розрахована на напругу 220 В. Так як усі прилади під’єднуються через розетку паралельно, напруга на всіх елементах кола завжди однакова.
4. Два резистори опорами 2 і 3 Ом приєднали до джерела струму, напруга на виході якого 12 В. Визначте силу струму в кожному резисторі та загальну силу струму в колі, якщо резистори з’єднані: а) послідовно; б) паралельно.


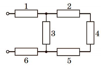
5. Визначте загальний опір R ділянки кола (рисунок), якщо R1=R2=R5=R6=3 Ом, R3=20 Ом, R4=24 Ом. Чому дорівнює сила струму в кожному резисторі, якщо до ділянки кола прикладена напруга 36 B?


6. До ділянки кола, яка містить два резистори, подано напругу 24 В. Коли резистори з’єднані послідовно, сила струму в ділянці дорівнює 0, 6 А, а коли паралельно — 3, 2 А. Визначте опір кожного резистора.


7. Міліамперметр зі шкалою, розрахованою на 20 мА, треба використати для вимірювання сили струму 1 А. Обчисліть опір шунта, якщо опір міліамперметра 4, 9 Ом.


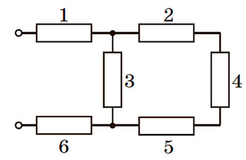
8. Коли в ділянці кола (рисунок) ключ замкнено, сила струму, який проходить через амперметр, дорівнює 0, 45 А. Якої сили струм проходитиме через амперметр, якщо ключ розімкнути? Опори резисторів 1 і 3 та 2 і 4 попарно однакові й дорівнюють R і 2R відповідно. Напруга на клемах є незмінною. Амперметр вважайте ідеальним (тобто опір амперметра RA=0).

